Для организации работы всей компании
Помогает продавать больше
Создание в простом конструкторе с AI-помощником. Интегрировано в CRM
CRM для Юристов
Доступно в подписке

CRM для Юристов

Приложение создано для Адвокатов и Юристов с юридической практикой с автоматизацией сценариев "Обработки входящих обращений в разделе лиды" и "Оказания услуг по направлениям - судебные дела, исполнительное производство, уголовные дела, юридическое сопровождение с автоматической постановкой задач на каждом этапе".

Описание

CRM для адвокатов и юристов.

Отраслевое решение рассчитано на адвоката и/или юриста. Теперь вы сможете видеть наглядно карточки всех судебных дел и карточки клиентов на сопровождении.

Отраслевое решение "CRM для адвоката и юриста" доступно на любом тарифе, но с разным функционалом, описанным ниже.

Отраслевое решение включает себя лиды и сделки: судебная практика, исполнительное производство, уголовные дела, юридическое сопровождение.

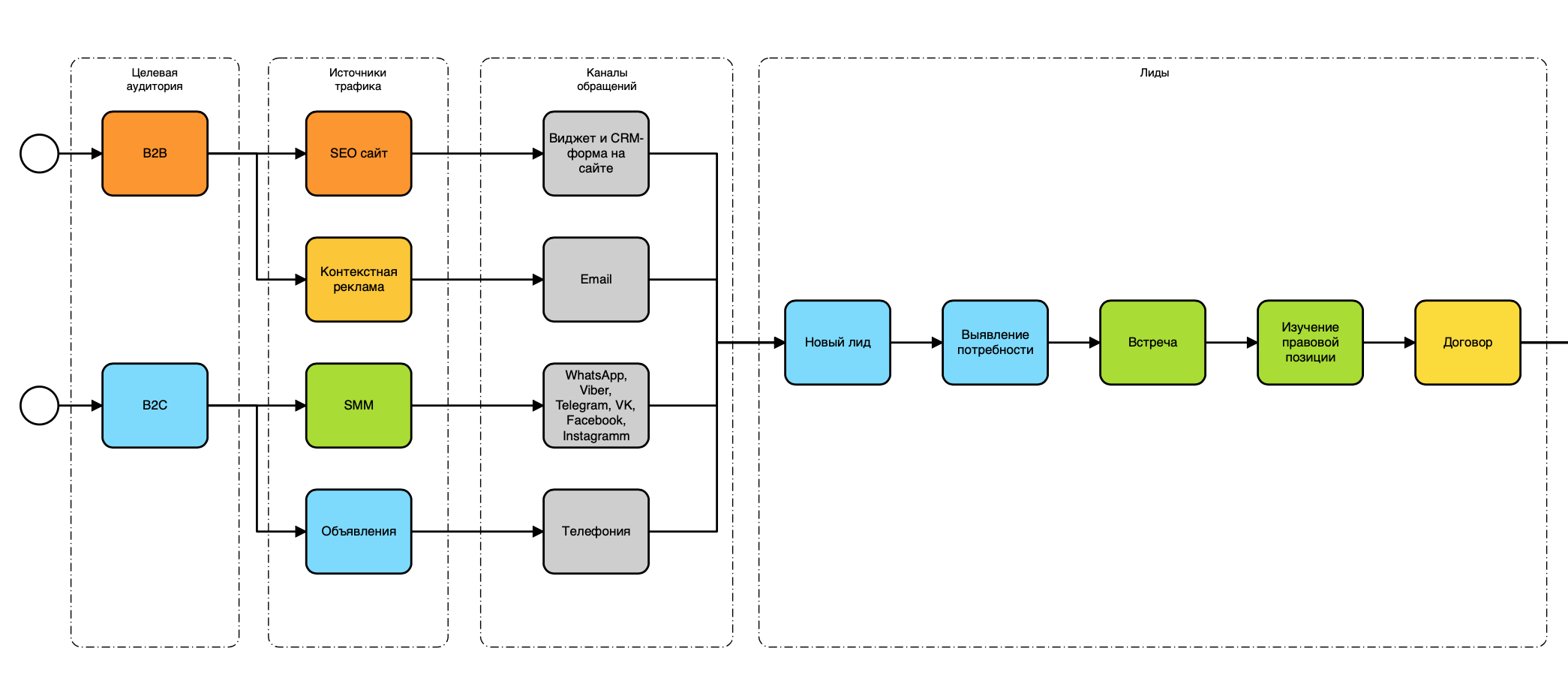
Раздел "Лиды" состоит из следующих этапов:

  • новый лид;
  • выявление потребности;
  • встреча;
  • изучение правовой позиции;
  • договор.

Раздел "Лиды" решает задачу обработки всех входящих звонков, почтовых сообщений и сообщений мессенджеров до этапа заключения договора с автоматической постановкой задач на каждом этапе обработки лида.

Направление сделки «Судебная практика» состоит из следующих этапов:

  • подготовка иска;
  • направление иска в суд;
  • предварительное заседание;
  • рассмотрение дела по существу;
  • судебное решение;
  • 2-я инстанция;
  • 3-я инстанция.

Раздел сделок "Судебная практика" решает задачу визуализации всех судебных процессов с автоматической постановкой задач по каждой стадии. Теперь ваш помощник автоматически получит задачу при перемещении дела на следующую стадию.

Направление сделки «Исполнительное производство» состоит из следующих этапов:

  • получение исполнительного листа;
  • открытие исполнительного производства в ФССП;
  • контроль добровольного исполнения;
  • арест счетов;
  • поиск и арест имущества;
  • реализация имущества;
  • выплата кредитору;
  • закрытие исполнительного производства.

Раздел сделок «Исполнительное производство» решает задачу визуализации всех исполнительных производств, находящихся в производстве на различных этапах взыскания с автоматической постановкой задач по каждой стадии.

Направление сделки «Уголовные дела» состоит из следующих этапов:

  • возбуждение уголовного дела;
  • предварительное расследование;
  • обвинение;
  • судебное разбирательство;
  • приговор;
  • 2-я инстанция;
  • 3-я инстанция.

Раздел сделок «Уголовные дела» решает задачу визуализации всех уголовных дел с автоматической постановкой задач по каждой стадии.

Направление Сделки "Юридическое сопровождение" состоит из следующих этапов:

  • Получение информации по задаче;
  • Выполнение задачи;
  • Ознакомление с результатом выполнения задачи;
  • Счет;
  • Оплата.

Раздел сделок "Судебная практика" решает задачу визуализации всех компаний на сопровождении, теперь все наглядно и понятно по каким компаниям поступили заявки на консультацию и какие заявки уже отработаны, остается выставить счет и получить гонорар.

Список полей «Сделка»:

  • наименование суда (тип - строка);
  • Ф. И. О. Судьи (тип - строка);
  • номер дела (тип - строка);
  • ссылка на дело (тип - ссылка);
  • дата окончания доверенности (тип - дата).
  • договор (тип - файл);
  • описание порядка оплаты (тип - строка);
  • сумма предоплаты (тип - деньги);
  • сумма окончательной оплаты (тип - деньги).

Негативные стадии для разделов лид и сделки:

  • перестал отвечать на звонки;
  • дорого;
  • проиграли конкуренцию;
  • конкурент/мониторит цены;
  • не наша услуга;
  • не наш регион;
  • ошибся;
  • просто смотрел услугу;
  • дубль.

Доступность функций отраслевого решения на тарифах Битрикс24:

Тариф «Компания».

- Роботы в лидах и сделках.

- 4 направления сделок: «Судебная практика», «Исполнительное производство», «Уголовные дела» и "Юридическое сопровождение".

- Настроенные туннели и роботы смены направления в сделках.

- Настроенные пользовательские поля.

- Настроенный вид карточек CRM.

- Настроенная воронка лидов.

- Доступен максимальный функционал.

Тариф «Команда».

- Роботы в лидах и сделках.

- 4 направления сделок: «Судебная практика», «Исполнительное производство», «Уголовные дела» и "Юридическое сопровождение".

- Настроенные туннели и роботы смены направления в сделках.

- Настроенные пользовательские поля.

- Настроенный вид карточек CRM.

- Настроенная воронка лидов.

Тариф «CRM+».

- Роботы в лидах и сделках.

- 4 направления сделок: «Судебная практика», «Исполнительное производство», «Уголовные дела» и "Юридическое сопровождение".

- Настроенные туннели и роботы смены направления в сделках.

- Настроенные пользовательские поля.

- Настроенный вид карточек CRM.

- Настроенная воронка лидов.

Тариф "Старт+".

- Роботы в лидах и сделках.

- 2 направления сделок: «Судебная практика» и «Уголовные дела».

- Настроенные пользовательские поля.

- Настроенный вид карточек CRM.

- Настроенная воронка лидов.

Тарифы "Задачи+" и "Бесплатный".

- Роботы в лидах и сделках.

- 1 направление сделок: «Судебная практика».

- Настроенные пользовательские поля.

- Настроенный вид карточек CRM.

- Настроенная воронка лидов.

Настраиваемые каналы обращений, которые доступны на всех вышеуказанных тарифах:

  • электронная почта;
  • телефония;
  • открытые линии (WhatsApp, Viber, Telegram, VK, Facebook*, Instagram*);
  • виджет на сайте;
  • CRM-форма.

За последние 3 года «Карпов и Партнеры» провели более 100 интеграций.

С нашими видеоуроками, кейсами, сертификатами, рекомендациями вы можете ознакомиться на сайте - https://karpovpartners.ru

*Деятельность Meta Platforms Inc. (Facebook, Instagram) запрещена на территории Российской Федерации

Рейтинг
0 /5
5 звезд
0
4 звезды
0
3 звезды
0
2 звезды
0
1 звезда
0
Отзывы
Отзывы отсутствуют!

Другие приложения разработчика

Строительная CRM Управление проектами и продажами Подписка

Отраслевое решение создано для проектировщиков, строителей, инженерных компаний выполняющих работы по проектированию, строительству и монтажу оборудования с автоматизацией сценариев «Обработки первичных обращений» в разделе «Лиды» и сценариев работы по сделкам «Проектирование дома» и «Строительство дома» с автоматической постановкой роботов задач и роботов контроля на каждом этапе процесса проектирования и строительства.

(0)
(847)
CRM для B2B Подписка

Отраслевое решение создано для компаний, которые продают свой товар/услуги корпоративным клиентам с автоматизацией сценариев обработки первичных обращений в разделе лиды и сценариев работы по сделкам «Новые клиенты» и «Постоянные клиенты» с автоматической постановкой задач на каждом этапе.

(0)
(468)
CRM для Типографии Подписка

Первая на рынке готовая CRM для типографии от компании Карпов и Партнеры. Автоматизируйте работу отдела продаж, взаимодействуйте с подрядчиками и рассчитывайте стоимость заказа прямо в CRM.

(0)
(563)
CRM для банкротства Подписка

Отраслевое решение создано для юридических компаний, специализирующихся на делах о банкротстве физических и юридических лиц с автоматизацией сценариев «Обработки первичных обращений» в разделе «Лиды» и сценариев работы по сделкам «Банкротство Физ. лиц» и «Банкротство Юр. лиц» с автоматической постановкой роботов задач на каждом этапе процесса Банкротства.

(0)
(459)
CRM для логистики Подписка

Отраслевое решение создано для транспортных компаний и частных перевозчиков с автоматизацией сценариев «Обработки первичных обращений в разделе «Лиды» и сценариев работы по сделкам «Новый клиент» и «Постоянный клиент» с автоматической постановкой задач на каждом этапе.

(0)
(509)
CRM для Недвижимости Подписка

Отраслевое решение создано для агентств недвижимости и предпринимателей, занимающихся арендой и продажей недвижимости. Представлена автоматизация сценариев «Обработки первичных обращений» в разделе «Лиды» и сценариев работы по сделкам «Покупка», «Продажа»,«Поиск арендатора», «Поиск аренды» с автоматической постановкой задач на каждом этапе.

(0)
(292)
CRM для Тендерных организаций Подписка

Отраслевое решение "Тендерная организация" представляет собой комплексный инструмент, разработанный специально для организаций, занимающихся тендерными процедурами. Оно позволяет упростить и автоматизировать весь цикл работы с тендерами, начиная с управления потенциальными клиентами и заканчивая заключением сделок.

(0)
(38)
CRM для строительной компании застройщика Подписка

Отраслевое решение создано для строительной компании застройщика с автоматизацией сценариев обработки первичных обращений в разделе лиды и сценариев работы по сделкам «Продажа» и «Продажа с ипотекой» с автоматической постановкой роботов задач и роботов контроля на каждом этапе процесса продажи объектов недвижимости.

(0)
(216)
Медицинская CRM для стоматологии Подписка

Отраслевое решение создано для стоматологических кабинетов с автоматизацией сценариев обработки первичных обращений в разделе лиды и сценариев работы по сделкам «Новый клиент» и «Плановый осмотр» с автоматической постановкой роботов задач на каждом этапе процесса сделки.

(0)
(195)
CRM Кухни Подписка

Отраслевое решение рассчитано для организации процесса продажи мебельных изделий. С автоматизацией сценариев «Обработки первичных обращений» в разделе «Лиды» и сценариев работы по сделкам «Продажи», «Рекламация» и «Прогрев» с автоматической постановкой роботов задач на каждом этапе работы с сделкой.

(0)
(130)