HR-контур на 250 сотрудников: как Equip Group собрала отпуска, найм, обращения и командировки в Битрикс24
Система, в которой процессы работают вместе — а не «по отдельности»
Компания с командой около 250 сотрудников живёт в высоком темпе: отпуск одного человека влияет на загрузку отдела, задержка по подбору — на планы руководителя, а «потерянная» заявка в поддержку — на работу целого участка. Так же и при командировке: важно не только согласовать поездку, но и быстро посчитать бюджет (суточные, проживание, дорога, дополнительные расходы) и не держать это на ручном контроле. В такой реальности важно, чтобы процессы были не “где-то в переписке”, а в понятной системе, где всё видно и управляется.
Раньше ключевые HR-и сервисные задачи решались разными способами: часть — в таблицах, часть — в почте, часть — в чатах и устных договорённостях. Из-за этого процессы вроде бы выполнялись, но жили разрозненно: статусы приходилось уточнять, данные — дублировать, а контроль — держать вручную.
Мы выстроили единый контур в Битрикс24, где HR-сценарии, сервисные обращения и командировки работают по единым правилам. Пользователи остаются в привычной среде, а руководители и HR получают прозрачность и управляемость без лишней рутины.
Ключевые проблемы, с которыми пришёл клиент
- Нужна была единая система, где HR-задачи и внутренние обращения ведутся одинаково понятно для всех участников.
- Хотели сделать отпуска управляемыми: видеть картину по отделам и заранее понимать риски по нагрузке.
- Требовалось навести порядок в подборе: чтобы заявки руководителей, отклики и коммуникации с кандидатами не распадались на разные каналы.
- Важно было автоматизировать командировки: согласования, документы и расчёт бюджета поездки (суточные, проживание, дорога и дополнительные расходы).
Цели внедрения
- Собрать HR-процессы в единый понятный контур внутри Битрикс24.
- Сделать подбор прозрачным: от заявки руководителя до работы с кандидатами и коммуникаций.
- Навести порядок в отпусках: планирование с контролем перегрузки подразделений.
- Централизовать обращения в поддержку и улучшить качество закрытия заявок.
- Автоматизировать командировки: расчёты, документы, согласования и статусы.
Решение: единая платформа в Битрикс24
Мы спроектировали систему так, чтобы большинство действий выполнялось «в одном окне»: сотрудник подаёт заявку, руководитель согласует, ответственные получают уведомления, а статус и результат фиксируются автоматически. В итоге процессы стали понятными для участников и управляемыми для руководителей.
Принципы, на которых построено решение
- Понятность для пользователей: минимум лишних действий, только нужные поля и простые сценарии.
- Прозрачные статусы: всегда видно, на каком этапе задача и кто следующий.
- Автоматизация рутины: напоминания, проверки, расчёты и фиксация результатов выполняются без ручного контроля.
- Работа в привычной среде: всё внутри Битрикс24, без отдельных файлов и “параллельных” каналов.
- Гибкость: правила можно адаптировать под разные роли и сценарии (в том числе разные типы командировок и состав расходов).
Приложение «Отпуск» и контроль нагрузки
Приложение «Отпуск» — локальное приложение внутри Битрикс24, которое дает руководителям и HR оперативную видимость отпусков и помогает управлять нагрузкой подразделений.
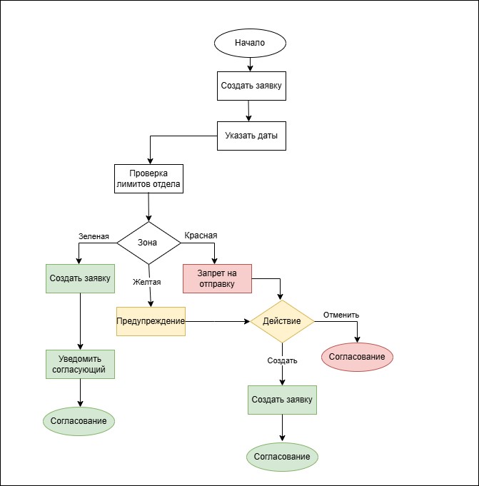
Ниже представлена блок-схема процесса подачи и согласования отпуска.
Схема отражает последовательность действий сотрудника и системы, а также автоматическую проверку нагрузки отдела с использованием зональной логики (зелёная / жёлтая / красная).

Что видят пользователи
- Структура компании в виде дерева: отделы → подотделы → сотрудники.
- По каждому подразделению: штатная численность, сколько сотрудников в отпуске, процент отсутствующих, а также сколько планируют отпуск в ближайшее время.
- Периоды Месяц / Квартал / Год: при смене периода пересчитываются отпуска и сводные показатели.

- Блок ключевых показателей (кликабельные): «Сейчас в отпуске», «Планируют уйти», «Неотгуленные дни отпуска».

Детализация по сотруднику
- ФИО, должность, отдел.
- Статус: в отпуске / работает / запланировано.
- Даты отпуска, остатки дней по годам, последний и запланированный отпуск.

Зональная логика при подаче заявки
Жизненный цикл заявки реализован в смарт-процессе «Заявки на отпуск» (канбан с автоматическими переходами).

При подаче заявки система проверяет нагрузку отдела на выбранные даты и присваивает одну из зон:
- Зеленая зона — лимиты не превышены, заявка создается автоматически.
- Желтая зона — пользователь получает предупреждение, но может продолжить оформление.
- Красная зона — система запрещает отправку заявки.
После создания заявки автоматически запускается согласование. Подтвержденные отпуска добавляются в график отсутствий компании и в календарь «Отпуска». Система отправляет уведомления о новых заявках и напоминания перед началом отпуска руководителям и HR.

Подбор и найм: связка «Заявка» → «Кандидат»
Подбор персонала построен как управляемый процесс: руководитель инициирует потребность в найме, HR-руководитель согласует и назначает ответственного рекрутера, после чего вся работа с откликами и кандидатами ведется в связанном процессе.

Единый контур HR и прозрачность найма
- Все HR-сущности объединены в разделе «HR-департамент»: заявки на подбор, карточки кандидатов и история взаимодействий.
- Заявка на вакансию связана с карточками кандидатов: руководитель видит прогресс по своей заявке и текущий статус подбора.
- Рекрутер ведет кандидатов по стадиям подбора в единой воронке; система автоматически фиксирует результаты контактов.
- По воронке подбора формируются сводные показатели (например, количество кандидатов по стадиям и источникам), что упрощает управленческий контроль.
![]()
Инициация и согласование заявки на подбор
1. Руководитель подразделения создает заявку и заполняет структурированную форму.
2. HR-руководитель согласует заявку или возвращает с комментарием.
3. После согласования назначается ответственный рекрутер, заявка переходит в работу.
4. Если указана дата брифа, встреча автоматически появляется в календаре.
Автоматическое создание карточек кандидатов
Отклики с hh.ru и Авито (Работа) автоматически создают карточки в смарт-процессе «Подбор кандидата» на стадии «Новые» и сразу связываются с соответствующей заявкой на поиск кандидата.
- В карточку автоматически подтягиваются ключевые данные: ФИО, телефон, email, резюме файлом, фото, а также позиция, на которую откликнулся кандидат.
- Реализована возможность менять статус отклика на hh.ru прямо из Битрикс24 — вся работа ведется в одном окне.

Коммуникации из карточки кандидата
- Мессенджеры: двусторонняя интеграция (WhatsApp Business, Telegram, Max и др.), кнопка «Написать в мессенджер», шаблоны ответов, сохранение всей переписки и вложений в карточке.
- Телефония: выделенные виртуальные номера, автоматическая фиксация входящих/исходящих звонков и результатов контакта, кнопка «Позвонить» в один клик (с выбором номера при необходимости).
- Email: отправка писем прямо из карточки, история переписки внутри сущности; при первом письме кандидат автоматически переходит на стадию «Отправлено письмо».
Карточка кандидата как «единая лента взаимодействий»
Карточка спроектирована с акцентом на простые действия и прозрачную историю: вверху — быстрые кнопки звонка/мессенджеров/email/заметок, внутри — профиль, документы и единая лента событий. Это позволяет в любой момент быстро понять, на каком этапе находится кандидат и какие действия уже выполнены.
В результате найм стал управляемым: руководители видят актуальный статус подбора, а HR-команда работает с кандидатами и коммуникациями в едином процессе без потери обращений.
Тикет-борд поддержки: единый канал обращений
Для обращений сотрудников и партнеров была разработана централизованная система обработки заявок (тикет-борд) внутри Битрикс24. Решение унифицирует подачу обращений, обеспечивает автоматическую маршрутизацию, прозрачные статусы и контроль качества закрытия.

Внутренние обращения
- Сотрудник выбирает категорию проблемы в разделе поддержки — система автоматически создает заявку.
- Заявка направляется ответственному специалисту; после назначения отправляется уведомление и создается групповой чат между постановщиком и исполнителем.
- Статусы ведутся по понятной логике: «Новая заявка» → «Взята в работу» → «Выполненная».

Обращения внешних партнеров без доступа в Битрикс24
- CRM-форма на сайте синхронизирована с Битрикс24: обращение сразу превращается в заявку и попадает в общий поток.
- Партнеры получают статусы по email, а внутренние сотрудники — в интерфейсе Битрикс24.
Качество и дисциплина обработки
- Выбор канала уведомлений: Bitrix24, email или оба варианта.
- Поля для качественной обработки: тип заявки, приоритет (критичный/срочный/обычный/низкий), вложения, поле AnyDesk.
- Контроль качества закрытия: на стадии «Выполненная» запускается проверка — постановщик подтверждает результат. Если ответа нет в течение суток, заявка закрывается автоматически; при замечаниях возвращается на доработку.
Автоматизация командировок
Процесс оформления командировок автоматизирован так, чтобы сотрудникам и согласующим не приходилось вручную считать суммы, собирать документы и контролировать статусы на каждом этапе.

- После создания заявки система определяет тип командировки: по России или за границу.
- Для заграничных поездок дополнительно обновляется курс USD для актуальных расчетов.
- Запускается согласование: формируется и утверждается документ, отправляются уведомления (руководителю по email, ответственным — в ленту и чат).

Автоматический расчет бюджета
После согласования система рассчитывает длительность поездки по датам и формирует бюджет:
- По РФ: суточные, проживание (стоимость × дни), итоговая сумма командировочных расходов.
- За границу: суточные по отдельным правилам (1 день / 2 дня / более 2 дней) + проживание + итог.
- Дополнительно учитываются сопутствующие траты: такси, трансферы и прочие расходы — все фиксируется в заявке и автоматически суммируется.
Рассчитанные значения сохраняются в заявке, элемент переводится на стадию «Запланированные командировки», чтобы участники процесса видели актуальный статус и бюджет.
Ветвление по роли оформления и сценарии
- Если оформляет менеджер: система подтягивает данные, помогает рассчитать проживание, выбрать сотрудника и проверяет, не находится ли он в отпуске.
- Если оформляет администратор: заявка проходит расширенную цепочку согласований (руководитель → операционный директор → коммерческий директор), затем выполняются организационные действия (покупка билетов, бронирование гостиницы).
- Если в поездке несколько гостиниц, проживание считается по нескольким периодам/стоимостям.
- При отмене командировки уведомления получают только участники, вовлеченные на текущем этапе — меньше «шума», но отмена фиксируется для тех, кто уже работал с заявкой.
Итог: Bitrix24 как единая точка HR-контроля
В результате Bitrix24 стал единой цифровой средой управления HR-процессами — от найма и отпусков до внутренних обращений и командировок. Ключевые сценарии объединены в прозрачные смарт-процессы с понятной логикой, автоматизациями и контролем на каждом этапе.
Что получила компания
- Руководители — наглядную картину по найму, загрузке подразделений и статусам обращений в реальном времени.
- HR-команда — снижение ручной работы и ошибок, фокус на качестве подбора и взаимодействии с сотрудниками.
- Сотрудники — понятные процессы, быстрый отклик и предсказуемый результат.
Фундамент для развития
- Масштабирование автоматизации на новые бизнес-процессы.
- Углубление аналитики по HR-воронке, отпускным рискам и качеству поддержки.
- Усиление культуры цифрового взаимодействия внутри компании.
Люди и изменения: как команда привыкала к новой системе
В начале внедрения реакция была спокойная, но настороженная: привычные способы работы уже «как-то» работали, и мало кому хотелось переучиваться. Поэтому мы не пытались сразу объяснить всё — начали с простого: короткие обучения по ролям (HR, руководители, сотрудники).
Чтобы переход не превратился в стресс, мы сделали понятные инструкции: памятки «что нажать и что заполнить», шаблоны для типовых ситуаций и подсказки, чтобы не держать всё в голове. Первые недели работали рядом с командой: быстро отвечали на вопросы, помогали в реальных задачах и подправляли моменты, которые мешали (лишние поля, формулировки, шаги).
Перелом наступил, когда люди почувствовали, что система не «для отчётности», а действительно помогает. Сотрудники стали чаще пользоваться инструкциями, руководители — опираться на уведомления, а HR — меньше объяснять одно и то же.
«Сначала было непривычно, но когда пару раз сделали по инструкции — стало быстрее, чем раньше», — так обычно описывали эффект участники запуска.
Цифры проекта
- Отпуска: согласование заявки 2–3 дня → 1 день (в 2–3 раза быстрее).
- Отпуска: проверка «можно ли отпуск в эти даты» 15–20 минут ручных сверок → 10 секунд (проверка автоматом).
- Подбор: обработка отклика и создание карточки кандидата 8–10 минут → 1 минута (−90%).
- Поддержка (тикеты): создание заявки сотрудником 5 минут → 1 минута (−80%).
- Поддержка: среднее время реакции 4 часа → 1 час (−75%).
- Поддержка: «зависшие» заявки без подтверждения результата −60% за счёт автопроверки и автозакрытия.
- Командировки: расчёт бюджета поездки 40 минут → 7 минут (−83%).
- Командировки: согласование и сбор всех затрат (дорога/гостиницы/такси и прочее) 1–2 дня → 1 рабочий день (−50%).